Exisdance – real-time tracking & projection mapping
Fun use of real-time tracking and projection mapping, combined with martial arts and choreography, in this project by Tokyo-based P.I.C.S....
Fun use of real-time tracking and projection mapping, combined with martial arts and choreography, in this project by Tokyo-based P.I.C.S....
Hungarian artist Tomek Ducki has created a great short that mixes 2D animation with some subtle use of 3D. Watch...
German artist Florian Renner has made another great video inspired by 80s aesthetics, this time for promoting the synthwave collection...
Chaos Group have made available more details on their GPU-CPU hybrid rendering implementation and its performance benefits. More on Chaos...
Daniel Martínez Lara is back with a preview video of the new features being added to Grease Pencil in the...
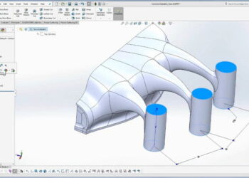
New features in IntegrityWare's Power Surfacing plugin that brings subdivision surface modeling to SolidWorks include: support for a broader range...
Toon Boom Animation announced the release of Toon Boom Producer, a web-based production tracking and digital asset management tool aimed...
Cosmos is a script by Martin Gunnarsson for speeding up Maya's workflow by putting a search bar at your fingertips....
CGarchitect has posted a number of photos from Chaos Group's recent presentation at the End User Event which discussed the...
Polish artist Mateusz Adamski has created a great architectural visualization of a Scandinavian apartment. Rather than doing "another" Archviz fly-through...
CGPress is an independent news website built by and for CG artists. With more than 15 years in the business, we are one of the longest-running CG news organizations in the world. Our news reporting has gathered a reputation for credibility, independent coverage and focus on quality journalism. Our feature articles are known for their in-depth analyses and impact on the CG scene. “5 out of 5 artists recommend it.”
© 2025 CGPress
CGPress uses technology like cookies to analyse the number of visitors to our site and how it is navigated. We DO NOT sell or profit from your data beyond displaying inconspicuous adverts relevant to CG artists. It'd really help us out if you could accept the cookies, but of course we appreciate your choice not to share data.