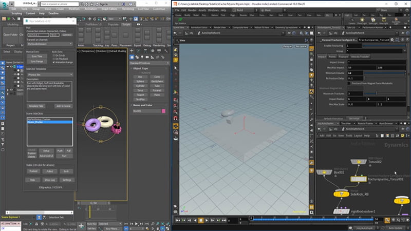
YCDIVFX and JDBGraphics have made available the first major release of Nyx Sidekick, a tool designed to help users working in both 3DS Max and Houdini. Using the tool you can sync geometry (including animated geometry), time, volumes (VDB) when using V-Ray, Arnold or Redshift, physics simulations and more.
Nyx Sidekick is available for 90.00€ though there’s an introductory price of 60.00€, which will go away after the 20th of May. A 5 day trial is available to try before you buy. Houdini 16+ and 3DS Max 2016+ are required for Nyx to work. Find out more at YCDIVFX’s website.









Thanks guys! (it is officially called ‘Nyx SideKick’. Nyx is just the inter-app communications framework that both Voltron and SideKick use.)
Fixed, I’m sorry for the mistake.
Does this work with Cat rigs??